联系电话:027-87255666
版权所有:长江产业投资集团有限公司
备案序号:鄂ICP备17026271号-2
公司地址:武汉市武昌区中北路166号长江产业大厦
导语
在新一轮科技革命与产业变革叠加、外部环境不确定性显著抬升的今天,技术迭代窗口缩短、产业链重构加速,市场机会稍纵即逝。国家发布系列政策,不断引导“耐心资本”“因地制宜发展新质生产力”。长江光电在半导体赛道的持续跟踪中,观察到一条清晰变化的路径,越来越多的国资主体开始通过战略型并购基金深度介入产业整合,从“被动陪跑”的参股型投资转变为“主动造链”的控股型投资,从传统的财务支持者转变为产业生态的组织者、关键节点的整合者。这一转变并不突兀,而是水到渠成。目前基金化运作日趋成熟、资本市场多元退出渠道同步收窄,地方经济又亟需“稳链、补链、强链”。控股型并购通过一次性锁定技术、产能与团队,既降低了反复谈判、重复建设的制度性成本,又为地方国资留出投后协同空间,在兑现资本回报的同时,促使国资机构以系统思维统筹资源,既算单体项目的财务账,也算整条产业链的协同账。本期将深入剖析:为何并购基金能够成为国资破局的核心利器?国资机构又该如何锻造这一利器以优化耐心资本、构建产业整合新范式?
一、长江光电观察:国资并购的实践案例与启示
国资机构在并购棋盘上正走出两种截然不同的落子方式:一是把优质企业“请进来”,补链成群;二是把关键产能“扩出去”,强链壮身。山科智能与重庆AOS(重庆万国)两个最新案例,恰好为这两种路径提供了可复制的实践样本。
1.1山科智能:国资并购的“请进来”模式
2025年7月,长江产业投资集团携手武汉市新洲区政府,通过旗下长江航天以每股20.70元、合计约5.72亿元的价格受让杭州山科智能科技(300897.SZ)19.70%的股份,同时锁定剩余36.51%股份的表决权三年。权益变动完成后,长江航天成为公司控股股东,实际控制人变更为武汉市新洲区人民政府国有资产监督管理局,长江产业投资集团是重要战略投资人。从资本背景看,长江航天是武汉航天建投集团的二级子公司,集团已形成涵盖股权投资、产业基金的完整生态,未来或通过“基金+基地+产业”的模式为山科智能持续注入发展动能。
山科智能自2020年9月在深交所创业板上市以来,已发展成为智慧水务领域的龙头企业,拥有从智能水表、漏损控制系统到智慧水厂平台的“硬件+软件+服务”整体解决方案。然而,近年来受地方财政支付节奏放缓、项目招投标延后等外部因素影响,公司连续两年净利润下滑。此次控制权变更,是山科智能从民营资本迈入国资体系的关键一跃。武汉新洲区目前正通过发布十大应用场景清单、设立规模超600亿元的产业基金群加速构建“基金+场景”招商模式,山科智能作为区内稀缺的智慧水务上市公司,未来将在区域重大项目、技术研发、场景落地等方面获得系统性支持;且公司布局的AI平台已接入大语言模型,在漏损防控和设备预测性维护上率先实现了突破,叠加武汉航天系在智能制造的深厚积累,双方同频共振,有望推出“航天级”水务整体方案。
湖北国资以5.72亿元撬动产业链关键环节,既为上市公司注入长期资本活水,也为地方经济打开并购招商4.0的新范本,再次验证了国资控股“精准请进来、高效强生态”的独特价值。
1.2重庆AOS:国资并购的“扩出去”模式
同样在今年7月,上海新微科技集团通过受让渝江芯、AOS、员工持股平台等转让方约39%的股份,成为重庆AOS的控股股东。并购完成后,新微集团宣布将分两阶段启动对重庆AOS的百亿增资计划。第一阶段增资主要用于扩充晶圆厂产能、加强技术产品研发、优化封测产品结构、提高产品附加价值,以增强重庆AOS的核心竞争力。第二阶段增资主要用于引进和建设BCD工艺,突破12英寸90nm BCD on SOI技术,打造世界先进的车规级数模混合集成电路制造平台,并同时开发12英寸硅光工艺平台,为国内硅光设计企业提供代工流片服务。
重庆AOS由Alpha and Omega Semiconductor(AOS)与重庆及两江新区战略性新兴产业基金于2016年共同出资设立,是中国首家、全球第二家实现12英寸功率半导体芯片制造及封装测试一体化的基地,填补了国内在该领域的空白。其产品广泛应用于消费电子、工业自动化、汽车电子等多个领域。AOS首席执行官表示,出让重庆AOS股权旨在兑现合资企业部分价值,回笼的资金将被重点投入AOS的技术研发和并购活动,进一步扩充产品线、整合行业资源。
新微集团此前已成功整合上海工研院、新微半导体和易卜半导体三大制造平台,此次并购重庆AOS是其向“超越摩尔特色工艺制造集团”转型的关键举措。通过收购重庆AOS,新微集团不仅补足了高端制造能力的短板,还实现了与旗下沪硅产业300mm大硅片业务“材料—制造—应用”的垂直协同,进一步完善了其在半导体产业链上的布局。而重庆AOS在新微集团的加持下,将获得更强的技术研发能力和市场拓展资源,逐步成长为具有国际竞争力的特色工艺制造标杆企业。
新微集团并购重庆AOS的案例,体现了国资在“并购扩张”场景中的杠杆效应:用市场化交易获得成熟产线,再增资放大资本倍数,既解决了外方股东退出诉求,又把关键制造能力留在国内,形成“并购—升级—再投资”的正循环。
二、并购基金:国资“操盘”的核心武器
山科智能和重庆AOS的成功实践表明,并购重组作为优化资本市场资源配置的重要手段,可以创造性引入增量资金、盘活存量资产,同时深度连接金融与产业。那么在资本市场的众多工具中,为何并购基金能脱颖而出?成为本轮国资“操盘“的核心武器?答案在于:市场有痛点、政策给通道、政府有需求,三重因素同频共振,让“并购基金”从可选项变成必选项。
2.1 经济价值:股权投资过热+IPO收紧+二级市场低位
自2021年起,一级市场私募股权投资一路高歌猛进,基金存续规模迅速膨胀,到2023年7月达历史峰值。然而同年8月27日证监会发布新政,明确阶段性收紧IPO节奏。数据显示,当年新增IPO受理数同比下滑74.67%,终止数反增71.03%。2024年仅99家企业成功在A股上市,2025年截至7月底仅56家。
图1: 私募股权投资基金存续规模(亿元)

数据来源:Wind
募资端持续高位与退出端显著收窄形成对比,使得基金存续期与项目退出周期出现严重的期限错配。项目已到退出时点,却难以在二级市场变现,为缓解这一矛盾,私募基金普遍将并购作为替代路径——以协议方式将所投企业转让给产业方或上市公司,从而换取现金或股份,既缩短了锁定期,又主动掌握了交易节奏与定价权。并购退出由此从补充选项一跃成为主要渠道,直接催生了新一轮并购基金热潮。
图2:IPO首发企业数量(家)

数据来源:Wind
2023年10月以来,二级A股市场整体估值低迷,为私募基金低价锁定上市公司创造了窗口期。但值得注意的是,A股估值低迷一方面使得基金手里的资产“账面贵、市场便宜”的剪刀差愈发尖锐;另一方明,无论是同股不同价、分期支付,还是锁定期反向挂钩等精巧的交易设计,都只是将今天的账面浮亏转化为未来的或然损失,无法让资产本身“长高”,只要一级与二级估值剪刀差存在,那么亏损就始终存在,区别只是何时、由谁、以何种形式最终承担。
全部A股PE(TTM)

2.2 政策扶持:顶层设计+地方配套
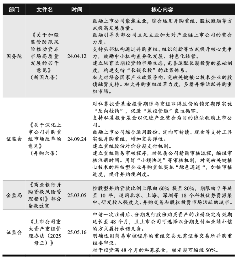
自2024年开始,A股IPO大幅缩量、存量基金集中到期,政府需要招商引资、投资机构需要并购退出、上市公司需要并购输血,三方对“并购重组”的需求同步升温。国务院、证监会连发新“国九条”和“并购六条”,提出了私募基金锁定期与投资年限反向挂钩、重组股份可分期支付、简易审核“绿色通道”三大工具;2025年,金融监管总局再将18个试点城市的科技企业“控股型”并购贷款比例放宽至 80%、期限放宽至10年。从政策端的顶层设计来看,并购重组已升级为支持经济转型升级、基金有序退出的主通道。
表1:有关并购基金的重点政策梳理

随着并购重组政策红利持续释放,各地配套文件陆续出台,国有资本正以差异化路径加快布局。公开信息显示,上海市发文表示要加快培育、集聚并购基金,用好100亿元集成电路设计产业并购基金,同时设立100亿元生物医药产业并购基金;北京、上海两地国资联合发起设立两期规模合计45亿元的集成电路装备产业投资并购基金,重点投向半导体装备、零部件、元器件及其上下游新技术、新材料和新应用领域;安徽省国资公司联合知名投资机构鼎晖投资合作设立30亿元鼎晖中安并购股权投资基金,主要聚焦高端装备制造、新材料、新能源及新能源汽车、生命健康等领域;湖北省属产业投资平台长江产业集团联合中金公司、民生银行及知名金融法律服务机构共同发起设立“长江并购联盟”,旨在打造兼具技术分享、资源整合和交易促进三大功能于一体的省级公益平台,抢抓并购重组政策机遇,通过并购重组和资本运作支持湖北上市公司改造提升传统产业、培育壮大新兴产业、布局建设未来产业,打造具有国际竞争力的若干产业集群。此外,江苏、河南、广东、重庆、陕西等地也都同步出台配套政策,并购基金相继落地。
2.3 国资新使命:“控股型并购基金”成招商4.0抓手
回顾地方招商的三次迭代,1.0阶段(2000-2010年)依靠土地优惠、税收返还吸引企业落户,同质化严重且粘性不足;2.0阶段(2010-2016年)通过财政补贴、研发奖励聚集企业,却带来沉重的财政负担与套利风险;3.0阶段(2016-2020年)在股权投资基金中引入对赌、回购协议,以“明股实债”的方式降低企业融资难度、保障投资安全,但长期却因企业压力大和政府隐形债务增加等问题不可持续。
当前,以“控股型并购基金”为核心的招商4.0模式正在破局,地方政府以有限合伙人(LP)身份出资,联合国资设立控股型并购基金,通过“并购控股+产业链整合+产能迁移”三位一体的路径,把企业股权、核心技术及上下游配套一次性导入本地,实现产业的深度绑定和集群发展。
表2:市场化控股型基金与国资控股型基金关键维度对照表

数据来源:公开资料整理
三、未来展望:产业架构师的使命与挑战
国资用好并购基金是金融供给侧结构性改革的重要内容,也与经济结构优化和产业提质升级密切相关。但目前我国并购基金和并购交易的发展尚处于起步阶段。据清科研究中心统计,2024年全年我国共有3942只基金完成募集,规模约13890亿元,其中超过八成基金仍以PE/VC投资策略为主,并购策略基金仅35只、募资规模609亿元。退出渠道方面,2024年我国股权投资市场上共有3696笔退出,其中通过IPO退出的占比36%,通过回购、股权转让等退出的占比57%,通过并购退出的仅占到7%。在未来,要更好地发展和利用并购基金,国资应从资金端、退出段和赋能端三个维度,充分发现国内并购基金不成熟的地方并加以改进。
资金端的首要矛盾是“长钱短缺”。对于技术迭代周期长、产能爬坡慢的行业,若以传统“5+2”基金节奏切入,极易在设备折旧尚未摊平前就面临清算压力。未来并购基金应适当拉长基金投资期限,可将其设置为10年甚至更长期限,并设定存续期延长机制,整体存续期限可考虑15至20年,做真正的长期、耐心和战略资本。同时鼓励链主企业、保险、养老金共同参与出资,形成“国资领投—产业跟投—金融配资”的多元资金结构,既放大杠杆,又分散风险。
退出端的最大堵点是“通道单一”。过去并购退出占比不足一成,考虑到并购基金的属性,应当在项目投资之初就与产业链上的潜在战略买方(尤其是链主企业)建立全面合作关系,共同探讨建立多元化的退出渠道。对成熟期资产,优先推动其被链主企业吸收合并;对技术领先但规模尚小的标的,可借助科创板第五套标准分拆上市;对现金流稳定的产线,则可通过发行公募REITs实现退出,或选择长期持有并通过稳定分红获得“类固收”回报。只有让退出从“单选题”变成“多选题”,并根据市场情况及时调整退出策略,资本循环才能真正畅通。
能力端的最大考验在“投后赋能”。控股型并购基金的核心竞争不仅在于投前交易能力,更在于投后能深度赋能企业运营。这要求基金团队同时配备高水平的交易专家、行业专家和运营专家三类人才。交易专家负责资本结构设计与谈判,行业专家深度介入行业生产、工艺路线和市场拓展,运营专家则对标国际一流,负责优化企业架构和风险体系,加强流动性和资产负债管理,对企业上市等重大资本计划制定明确可行的时间表和路线图,确保“管资本”不越位、“管产业”不缺位。
当资金期限足够长、退出路径足够宽、投后赋能足够深,国资机构便不再是简单的财务投资者,而将成为能跨周期配置资源、跨主体协同创新、跨区域布局产能的“产业架构师”。